This version is under construction, please use an official release version

Cluster Reconciliation

What is Cluster Reconciliation?

Cluster reconciliation is a process of determining the actual state of the cluster and taking actions based on the difference between the actual and the expected states. The cluster reconciliation is capable of automatically installing, upgrading, and repairing the cluster. On top of that, the reconciliation can change cluster properties, such as apply addons, create new worker nodes, and/or enable/disable features.

How it works?

The cluster reconciliation process is implemented as part of the kubeone apply command. The apply command runs a set of predefined probes to determine the actual state, while the expected state is defined as a KubeOne configuration manifest. Generally, the predefined probes determine:

  • Operating system and hostnames
  • Container runtime
  • Is a Kubernetes cluster already provisioned on given instances
  • Are all given instances part of the cluster and healthy
  • Is a cluster running the expected Kubernetes version
  • Are all components and MachineDeployments up-to-date

Depending on the difference between the determined actual state and the expected state, the apply command would take the following actions:

  • If the cluster is not provisioned on given instances:
    • Run the cluster provisioning process
  • If the cluster is provisioned:
    • If the cluster is healthy:
      • If upgrade is needed (mismatch between expected and actual Kubernetes versions), run the upgrade process
      • If there are not provisioned control plane or static worker instances try to provision and join them a cluster or instruct the operator about the needed steps.
      • If needed, update all components and create new MachineDeployments
    • If there are unhealthy control plane nodes:
      • Check is the etcd quorum satisfied:
        • An etcd cluster needs a majority of nodes, a quorum, to agree on updates to the cluster state
        • For a cluster with n members, quorum is (n/2)+1
        • If the quorum is satisfied:
          • Repair the cluster if possible or instruct the operator about the needed steps
        • If the quorum is not satisfied:

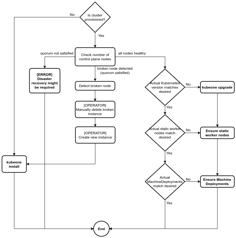
The following flowchart describes the reconciliation process graphically:

Reconciliation Process Flowchart

Repairing Unhealthy Clusters

The apply command has ability to detect is cluster in an unhealthy state. The cluster is considered unhealthy if there’s at least one node that’s unhealthy, which can happen if:

  • container runtime is failing or not running
  • kubelet is failing or not running
  • API server is failing or unhealthy
  • etcd is failing or unhealthy

In such a case, there are two options:

  • the operator connects to the failing instance over SSH and tries to repair the node manually
  • the operator manually deletes a broken instance, updates the KubeOne configuration file to remove the old instance and add a new one, and then run kubeone apply to join the new instance a cluster

If there are multiple unhealthy instances, it might be required to replace and repair instance by instance in order to maintain the etcd quorum. KubeOne recommends which instances are safe to be deleted without affecting the quorum. It’s strongly advised to follow the order or otherwise you’re risking losing the quorum and all cluster data. If it’s not possible to repair the cluster without affecting the quorum, KubeOne will fail to repair the cluster. In that case, disaster recovery might be required.

Reconciling Dynamic Worker Nodes (MachineDeployments)

The apply command doesn’t modify or delete existing MachineDeployments. Modifying existing MachineDeployments should be done by the operator either by using kubectl or the Kubernetes API directly.

To make managing MachineDeployments easier, the operator can generate the manifest containing all MachineDeployments defined in the KubeOne configuration (or Terraform state) by using the following command:

kubeone config machinedeployments --manifest config.yaml -t tf.json

Reconciling Static Worker Nodes

The apply command doesn’t remove or unprovision the static worker nodes. That can be done by removing the appropriate instance manually. If there is CCM (cloud-controller-manager) running in the cluster, the Node object for the removed worker node should be deleted automatically. If there’s no CCM running in the cluster, you can remove the Node object manually using kubectl.

Reconciling Features

Currently, the apply command doesn’t reconcile features. If you enable/disable any feature on already provisioned cluster, you have to explicitly run the upgrade process for changes to be in the effect. You don’t have to change the Kubernetes version, instead, you can use the --force-upgrade flag to force the upgrade process:

kubeone apply --manifest config.yaml -t . --force-upgrade